近年来
国内外财务造假事件层出不穷
给市场投资者带来巨大的损失
如何有效识别目标公司的财务粉饰行为
正困扰着广大投资者…
近日
衡泰智信财务风险分析模块上线了!
查行业、查公司、查风险信号
看变动、看趋势、看对比
财务主题风险舆情+财务健康深度筛查+财务质量穿透分析
3D扫描,助您远离财务风险

财务健康分析
“财务数据深度筛查 提前发现恶化征兆”
从盈利能力、偿债能力、流动性能力、发展能力、现金流等维度,结合自身变幅、行业对比等,对财务状况综合体检。

财务质量分析
“高尖数据挖掘技术 敏感嗅觉粉饰迹象”
基于“萤火虫算法”得到规则集合,涵盖专家经验未覆盖的规则,进一步挖掘指标隐蔽联系,在准确率和召回率中获得完美平衡。

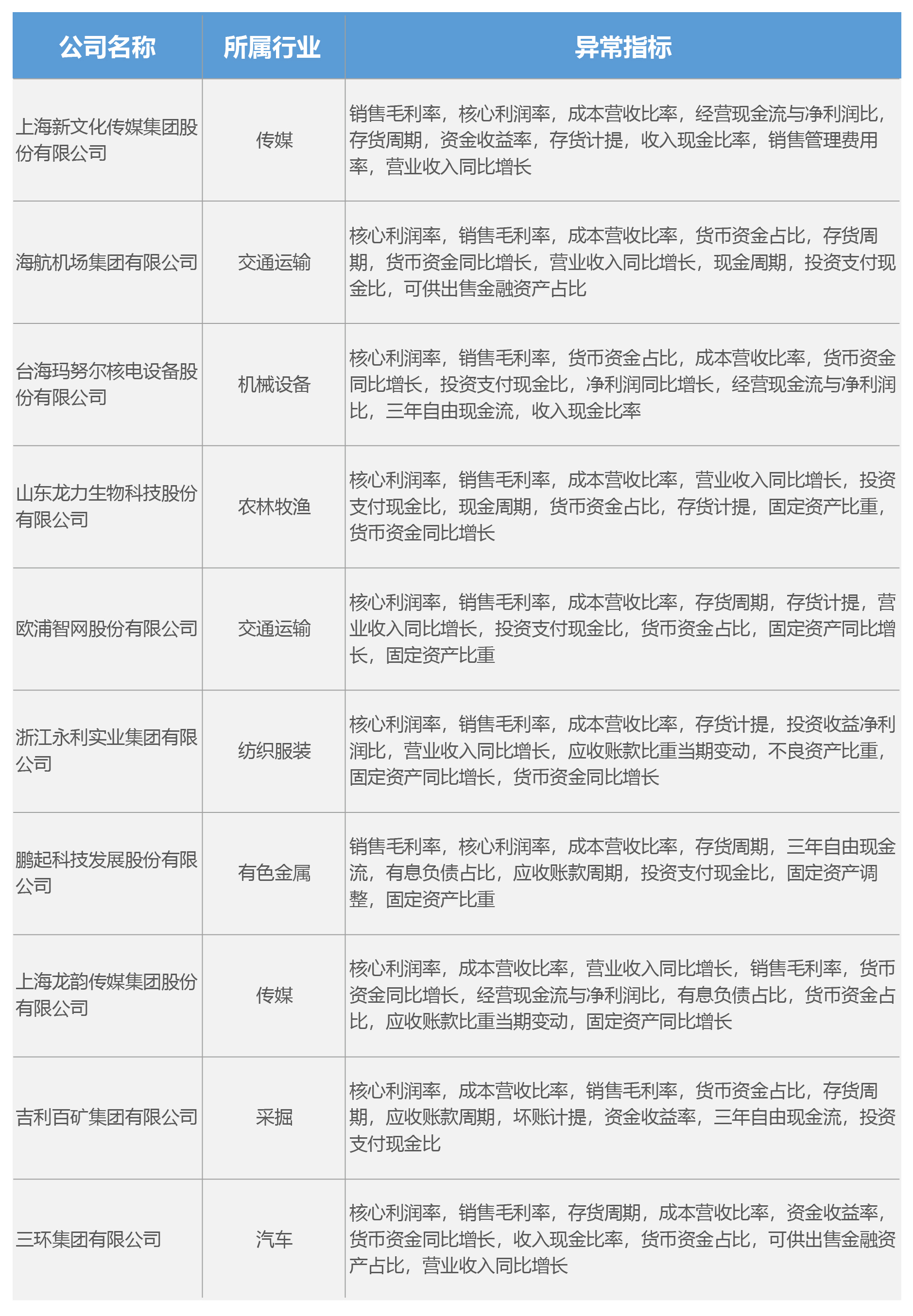
财务粉饰高风险企业一览(*以下为部分名单)

福利来了
免费!免费!免费!
没错,目前衡泰智信财务风险分析模块
可免费在线试用
想获取更多的高风险企业名单吗?
想了解您关注的企业的财务风险吗?
邮件至xcreditwatch@xquant.com
联系我们开通试用吧!
